Moore Hall

Moore Hall houses 156 students in single, double and triple rooms with hall bathrooms. The building was renovated in summer 2018. Moore is air-conditioned and the rooms have new tile flooring. 

Moore Hall was completed in 1969 and named in honor of T. Justin Moore, a 1908 graduate of Richmond College who served as trustee from 1936–58 and as rector from 1951–58.

To get a better look at where you might be living, take a Virtual Tour of a Double room.

Expand All
  • First Floor

    View Floor Plan

    A101 - Double: 14’ x 13’ - 2 Closets, 1 Window
    A102 - Single: 9’ x 13 - 1 Closet, 1 Window
    A103 - Single: 9’ x 13’ - 1 Wardrobe, 1 Window, Private bath
    A104 - Single: 9’5" x 13’5" - 1 Wardrobe, 1 Window
    B120 - Double: 14’5" x 13’ - 2 Closets, 1 Window
    B121 - Double: 14’ x 13’ - 2 Closets, 1 Window
    B122 - Double: 14’ x 13’ - 2 Closets, 1 Bay Window
    B123 - Double: 14’ x 13’ - 2 Closets, 1 Window
    B124 - Double: 14’ x 13’ - 2 Closets, 1 Window
    B125 - Double: 14’ x 13’-  2 Closets, 1 Bay Window
    B126 - Double: 14’ x 13’ - 2 Closets, 1 Window
    B127 - Double: 16’ x 13’5" - 2 Closets, 1 Window
    B128 - Triple: 13’5" x 10’5" + 12’3" x 13’5" - 3 Closets, 1 Window
    C130 - Double: 14’ x 13’ - 2 Closets, 1 Window
    C131 - Double: 14’ x 13’ - 2 Closets, 1 Window
    C132 - Double: 14’ x 13’ - 2 Closets, 1 Bay Window
    C133 - Double: 14’ x 13’ - 2 Closets, 1 Window
    C134 - Double: 14’ x 13’ - 2 Closets, 1 Window
    C135 - Double: 14’ x 13’ - 2 Closets, 1 Window
    C136 - Single: RA Room
    C137 - Single: RA Room
    C138 - Triple: 13’5" x 10’ + 12’2" x 13’6" - 3 Closets, 1 Window
    C139 - Double: 14’ x 13’ - 2 Closets, 1 Window
    C140 - Double: 14’ x 13’ - 2 Closets, 1 Window

  • Second Floor

    View Floor Plan

    A201 - Double: 14’ x 13.5’ - 2 Closets, 1 Window
    A202 - Double: 13.5’ x 13’ - 2 Closets, 1 Window
    A203 - Double: 14’ x 13’ - 2 Closets, 1 Window
    A204 - Double: 14’ x 13’ - 2 Closets, 1 Window
    A205 - Double: 14’ x 13’ - 2 Closets, 1 Window
    A206 - Double: 14’ x 13’ - 2 Closets, 1 Window
    A207 - Double: 14’ x 13’ - 2 Closets, 1 Window
    A208 - Double: 14’ x 13’ - 2 Closets, 1 Window
    A209 - Double: 14’ x 13’ - 2 Closets, 1 Bay Window
    A210 - Single: 2 Closets, 1 Window
    A211 - Double: 14’5" x 13’5" - 2 Closets, 1 Window
    B220 - Double: 14’ x 13’ - 2 Closets, 1 Window
    B221 - Double: 14’ x 13’ - 2 Closets, 1 Window
    B222 - Double: 14’ x 13’ - 2 Closets, 1 Window
    B223 - Double: 14’ x 13’ - 2 Closets, 1 Window
    B224 - Double: 14’ x 13’ - 2 Closets, 1 Window
    B225 - Double: 14’ x 13’ - 2 Closets, 1 Bay Window
    B226 - Double: 14’ x 13’ - 2 Closets, 1 Window
    B227 - Double: 14’5" x 13’ - 2 Closets, 1 Window
    B228 - Single: RA Room
    C230 - Double: 14’ x 13’ - 2 Closets, 1 Window
    C231 - Double: 14’ x 13’ - 2 Closets, 1 Window
    C232 - Double: 14’ x 13’ - 2 Closets, 1 Bay Window
    C233 - Double: 14’5" x 13’5" - 2 Closets, 1 Window
    C234 - Double: 14’5" x 13’5" - 2 Closets, 1 Window
    C235 - Double: 14’ x 13’ - 2 Closets, 1 Window
    C236 - Single: RA Room
    C237 - Double: 14’ x 13.5’ - 2 Closets, 1 Window
    C238 - Double: 13’5" x 13’5" - 2 Closets, 1 Window
    C239 - Double: 14’ x 13’5" - 2 Closets, 1 Window
    C240 - Double - 2 Closets, 1 Window
    C241 - Double: 14’ x 13’5" - 2 Closets, 1 Window
    C242 - Double: 14’6" x 13’5" - 2 Closets, 1 Window

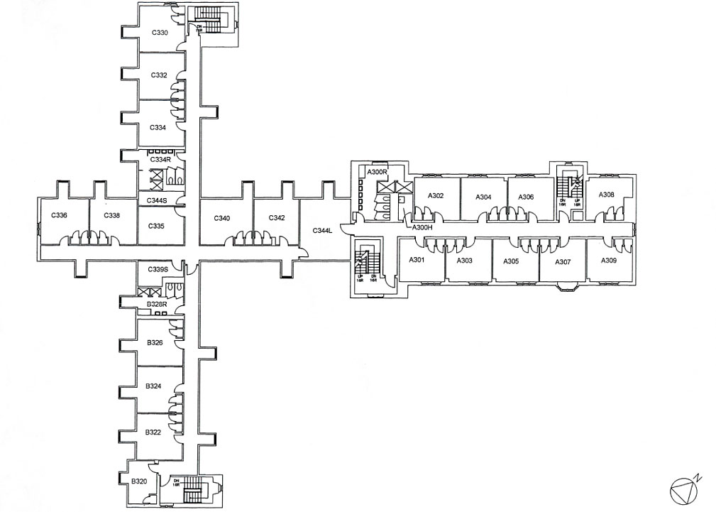
  • Third Floor

    View Floor Plan

    A301 - Double: 13’6" x 14’3" - 2 Closets, 1 Window
    A302 - Double: 13’6" x 14’4" - 2 Closets, 1 Window
    A303 - Double: 13’6" x 14’6" - 2 Closets, 1 Window
    A304 - Double: 14’ x 13’ - 2 Closets, 1 Window
    A305 - Double: 13’6" x 14’6" - 2 Closets, 1 Window
    A306 - Double: 13’6" x 14’6" - 2 Closets, 1 Window
    A307 - Double: 13’6" x 14’6" - 2 Closets, 1 Bay Window
    A308 - Single: RA Room
    A309 - Double: 13’6" x 14’5" - 2 Closets, 1 Window
    B320 - Single: RA Room
    B322 - Double: 14’ x 14’ - 2 Closets, 1 Window, 1 Alcove
    B324 - Double: 14’ x 14’ - 2 Closets, 1 Window, 1 Alcove
    B326 - Double: 14’ x 14’ - 2 Closets, 1 Window, 1 Alcove
    C330 - Double: 14’4" x 14’6" - 2 Closets, 1 Window, 1 Alcove
    C332 - Double: 14’4" x 14’6" - 2 Closets, 1 Window, 1 Alcove
    C334 - Double: 14’4" x 14’6" - 2 Closets, 1 Window, 1 Alcove
    C336 - Double: 14’4" x 15’2" - 2 Closets, 1 Window, 1 Alcove
    C338 - Double: 14’ x 15’ - 2 Closets, 1 Window, 1 Alcove
    C340 - Double: 14’4" x 16’7" - 2 Closets, 1 Window, 1 Alcove
    C342 - Double: 14’2" x 14’4" - 2 Closets, 1 Window, 1 Alcove

  • Fourth Floor

    View Floor Plan

    A402 - Double: 14’4" x 14’6" - 2 Closets, 1 Window
    A404 - Double: 14’4" x 14’8" - 2 Closets, 1 Window, 1 Alcove
    A406 - Double: 14’4" x 14’6" - 2 Closets, 1 Window, 1 Alcove
    A408 - Triple: 14’11" x 22’6" - 3 Closets, 1 Window, 1 Alcove